We are committed to prompt evaluation and publication of fully accepted papers in IRJIET journal. To maintain a high-quality publication, all submissions undergo a rigorous review process. Characteristics of the peer review process are as follows:
- Simultaneous submissions of the same manuscript to different journals will not be tolerated.
- Manuscripts with contents outside the scope will not be considered for review.
- Papers will be refereed by at least 2 experts as suggested by the editorial board.
- In addition, Editors will have the option of seeking additional reviews when needed. Authors will be informed when Editors decide further review is required.
- All publication decisions are made by the journal's Editors-in-Chief on the basis of the referees' reports. Authors of papers that are not accepted are notified promptly.
- All submitted manuscripts are treated as confidential documents. We expect our Board of Reviewing Editors and reviewers to treat manuscripts as confidential material as well.
- Editors and reviewers involved in the review process should disclose conflicts of interest resulting from direct competitive, collaborative, or other relationships with any of the authors, and remove oneself from cases in which such conflicts preclude an objective evaluation. Privileged information or ideas that are obtained through peer review must not be used for competitive gain.
- Our peer review process is confidential and identities of reviewers cannot be revealed.
What is Peer Review...?
Peer review is a process of self-regulation by a profession or a process of evaluation involving qualified individuals within the relevant field. Peer review methods are employed to maintain standards, improve performance and provide credibility. In academia, peer review is often used to determine an academic paper's suitability for publication. In case of blind peer review, the identity of the authors would not be revealed to reviewer/referee till the paper is published in the journal.
Description of Peer Review Process
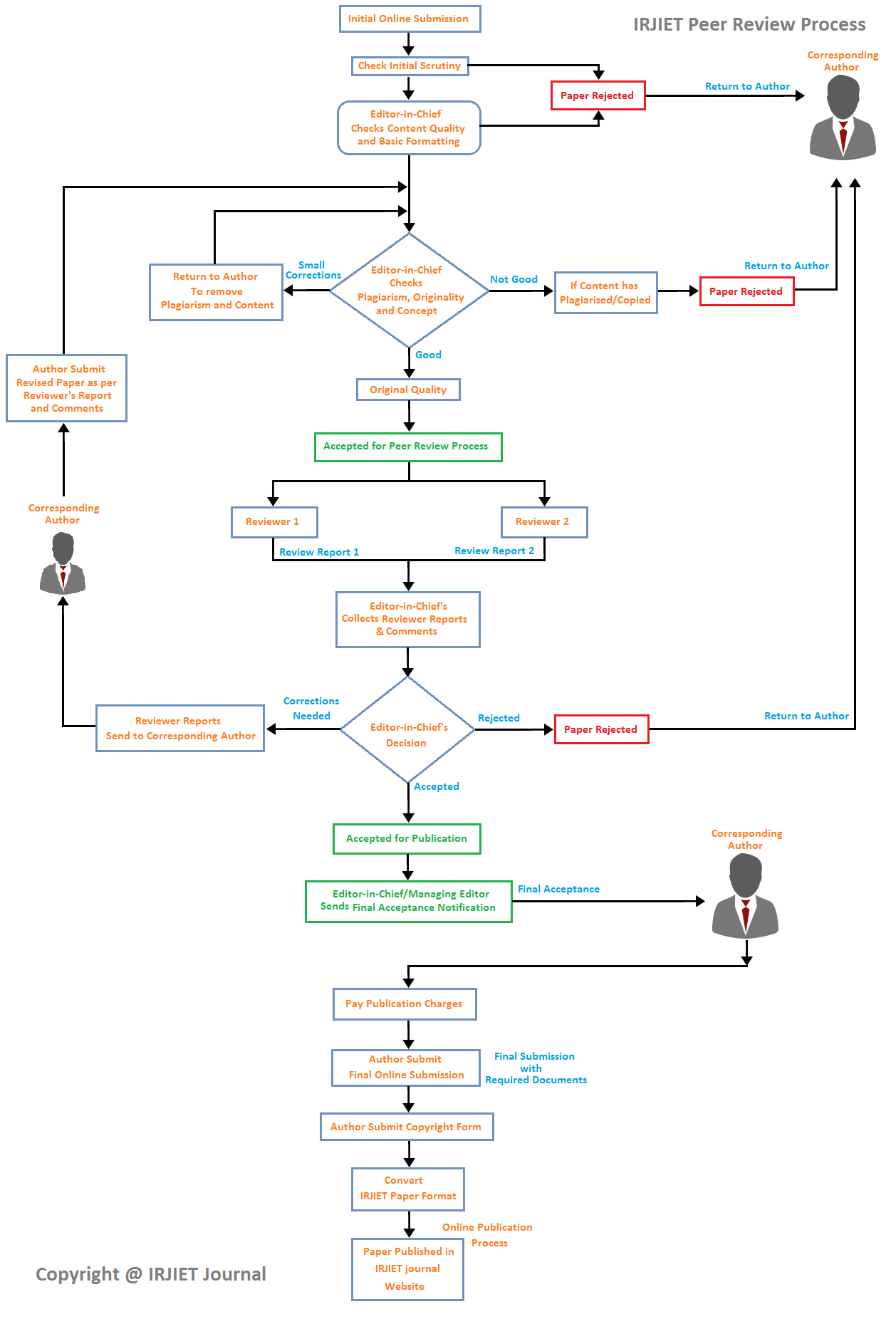
Peer review is the critical assessment of manuscripts submitted to journals by experts who are usually not part of the editorial staff. All papers of the journal are peer reviewed by two independent reviewers. Acceptance is granted when both reviewers’ recommendations are positive. Journal issues will be made available online.
Initial review: : Article submitted to the Journal is sent out to peer reviewers, although submissions that are out of scope for the Journal or are of an unacceptably low standard may be rejected without review. Potentially suitable manuscripts will generally be reviewed by two experts in the field with the aim of reaching a first decision as soon as possible. Specialist statistical advisers are used when necessary to ensure that the statistical reasoning in manuscripts is sound. Reviewers are asked to declare their competing interests, if any.
Peer review: IRJIET follows Double-Blind Peer Review process. Papers that pass the initial review are assigned to an Associate Editor, who selects several referees based on their expertise in that particula r field. Each paper is reviewed by at least two referees under a double-blind peer review process where both the referees and the authors are kept anonymous. Referees are asked to evaluate the paper based on the basis of their originality, novelty, clarity, completeness, significance, soundness of methodology and research contribution and relevance to design practices. Based on the Review Remarks, the papers may be placed in any one of the categories:
- Article Accepted
- Accepted with Minor Revision
- Accepted with Major Revision
- Clear Rejected
To facilitate timely publication, referees are asked to complete their reviews within 3-4 weeks. After collecting the referees' reports, the Associate Editor makes a recommendation on the acceptability of the paper to the Editor-in-Chief.
Recommendation: : Based on the review board member comments and the Associate Editor's recommendation, the Editor-in-Chief makes a final decision on the acceptability of the paper and communicates to the authors the decision, along with referees' reports. The final decision can be "Accept Submission", "Revisions Required", "Resubmit for Review", "Decline Submission." A revised paper should be re-submitted within 15 days of the decision. It will usually be returned to the original referees for evaluation.
If recommended by the Review Board Member the papers may undergo multiple cycles of review, before finally being accepted. The corresponding authors of qualifying submissions shall be intimated accordingly. Final acceptance of a paper is based on the review remarks by the referees and decision of the editorial board. The review process may take 3 to 4 weeks depending upon the cycles of review required, before the paper is finally accepted. After this detailed review process, if a paper is finally accepted, the decision regarding the issue in which the paper will be published, will be taken by the Editorial Board; and the author will be intimated accordingly.
The detailed Journal peer review process is based on the following Flow Diagram:
Purpose of Peer Review: select quality articles for publication with the selection being based upon:
- The scientific merit and validity of the article
- Methodology Used
- The relevance of the article
- To improve the manuscript whenever possible.
- To check against malfeasance/dishonesty within the scientific and research community.
Final Publication of Paper
The main functions of the peer review process are to help maintain standards and ensure that the reporting of research work is as truthful and accurate as possible. When the author has completed all the review process, the paper will get publish within the time a week. After publishing, the article link and E-certificates will be sent to each author through e-mail.
Note: Please do not use IRJIET publication process flow, policies, images and any other text on your site without permission. It’s all copyrighted material to IRJIET.


